eLearning Flowchart
Overview
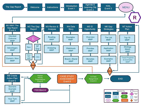
This flowchart visually maps the learner journey for an online course designed to teach Kao Salon Division Salesforce users how to generate, interpret, and apply Gap Reports. It illustrates the full instructional sequence from foundational concepts to hands-on practice, simulations, and real-world application showing how each learning component builds toward data confidence and sales planning proficiency.
​
Purpose
Created for internal stakeholders, instructional designers, and subject matter experts, the flowchart ensures alignment around:
-
The overall course structure
-
Learning objectives and sequencing
-
Key learner decision points
-
Integrated practice and performance tasks
-
LMS build-out and production planning
​
Process / ID Thinking
The design emphasizes:
-
Clear navigation pathways that support cognitive flow
-
Embedded practice and feedback loops to reinforce skill mastery
-
Multimedia learning supports for different learner preferences
-
Progressive application steps that transfer knowledge into field performance
-
Performance support elements extending beyond course completion
I structured the flow to reflect adult learning principles, multimedia learning theory, and real-world workflows in Salesforce reporting.
​
Tools Used
PowerPoint
Adobe Creative Suite
​
My Role
Instructional Designer, Learning Architect, Visual Designer
​
Outcome / Impact
The flowchart aligned stakeholders around the instructional vision, streamlined development decisions, and served as a foundational blueprint for building a structured, high-impact eLearning program. It continues to guide content development, LMS configuration, and quality assurance for Gap Report training initiatives.
.jpg)